Columns
| Column | Type | Size | Nulls | Auto | Default | Children | Parents | Comments | |||
|---|---|---|---|---|---|---|---|---|---|---|---|
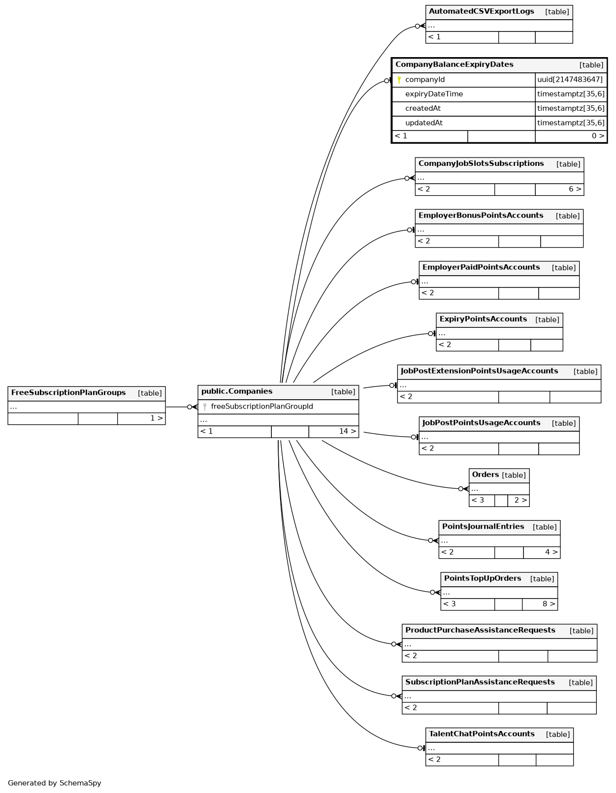
| companyId | uuid | 2147483647 | null |
|
|
||||||
| expiryDateTime | timestamptz | 35,6 | √ | null |
|
|
|||||
| createdAt | timestamptz | 35,6 | now() |
|
|
||||||
| updatedAt | timestamptz | 35,6 | now() |
|
|
Indexes
| Constraint Name | Type | Sort | Column(s) |
|---|---|---|---|
| CompanyBalanceExpiryDates_pkey | Primary key | Asc | companyId |
| employer_commerce_CompanyBalanceExpiryDates_expiryDateTime_idx | Performance | Asc | expiryDateTime |

