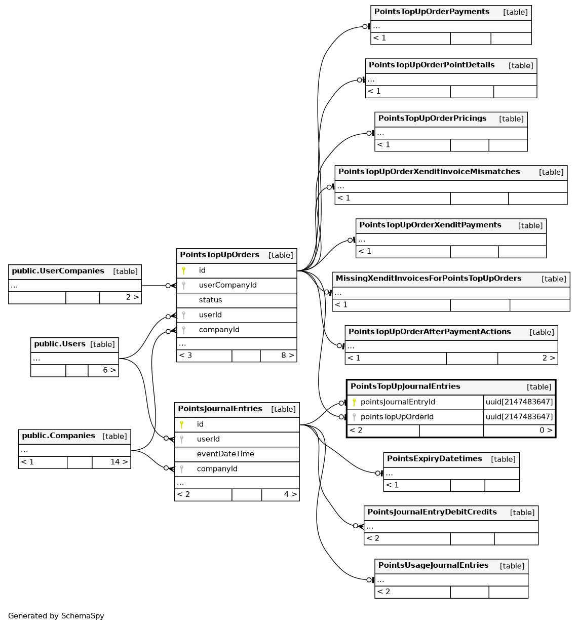
Columns
| Column | Type | Size | Nulls | Auto | Default | Children | Parents | Comments | |||
|---|---|---|---|---|---|---|---|---|---|---|---|
| pointsJournalEntryId | uuid | 2147483647 | null |
|
|
||||||
| pointsTopUpOrderId | uuid | 2147483647 | null |
|
|
Indexes
| Constraint Name | Type | Sort | Column(s) |
|---|---|---|---|
| PointsTopUpJournalEntries_pkey | Primary key | Asc | pointsJournalEntryId |
| PointsTopUpJournalEntries_pointsTopUpOrderId_key | Must be unique | Asc | pointsTopUpOrderId |

