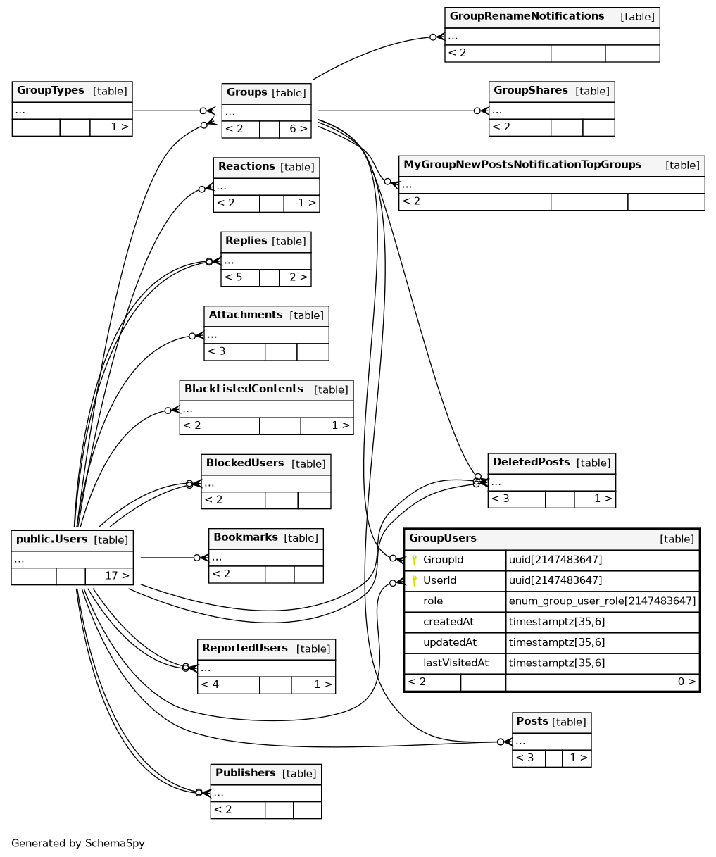
Columns
| Column | Type | Size | Nulls | Auto | Default | Children | Parents | Comments | |||
|---|---|---|---|---|---|---|---|---|---|---|---|
| GroupId | uuid | 2147483647 | null |
|
|
composite primary key and foreign key, reference to gcud.“Groups” |
|||||
| UserId | uuid | 2147483647 | null |
|
|
composite primary key and foreign key, reference to public.“Users” |
|||||
| role | enum_Group_User_role | 2147483647 | null |
|
|
user role in group |
|||||
| createdAt | timestamptz | 35,6 | now() |
|
|
created time |
|||||
| updatedAt | timestamptz | 35,6 | now() |
|
|
updated time |
|||||
| lastVisitedAt | timestamptz | 35,6 | now() |
|
|
Time the user last visited the group, will be updated when the user visit the group detail page |
Indexes
| Constraint Name | Type | Sort | Column(s) |
|---|---|---|---|
| GroupUsers_pkey | Primary key | Asc/Asc | GroupId + UserId |
| gcud_GroupUsers_GroupId_idx | Performance | Asc | GroupId |
| gcud_GroupUsers_UserId_idx | Performance | Asc | UserId |

